Correlating messages using the grouping-by() parser
The AxoSyslog application can correlate log messages that match a set of filters. This works similarly to SQL GROUP BY statements. Alternatively, you can also correlate log messages using pattern databases. For details, see Correlating log messages using pattern databases.
Log messages are supposed to describe events, but applications often separate information about a single event into different log messages. For example, the Postfix email server logs the sender and recipient addresses into separate log messages, or in case of an unsuccessful login attempt, the OpenSSH server sends a log message about the authentication failure, and the reason of the failure in the next message. Of course, messages that are not so directly related can be correlated as well, for example, login-logout messages, and so on.
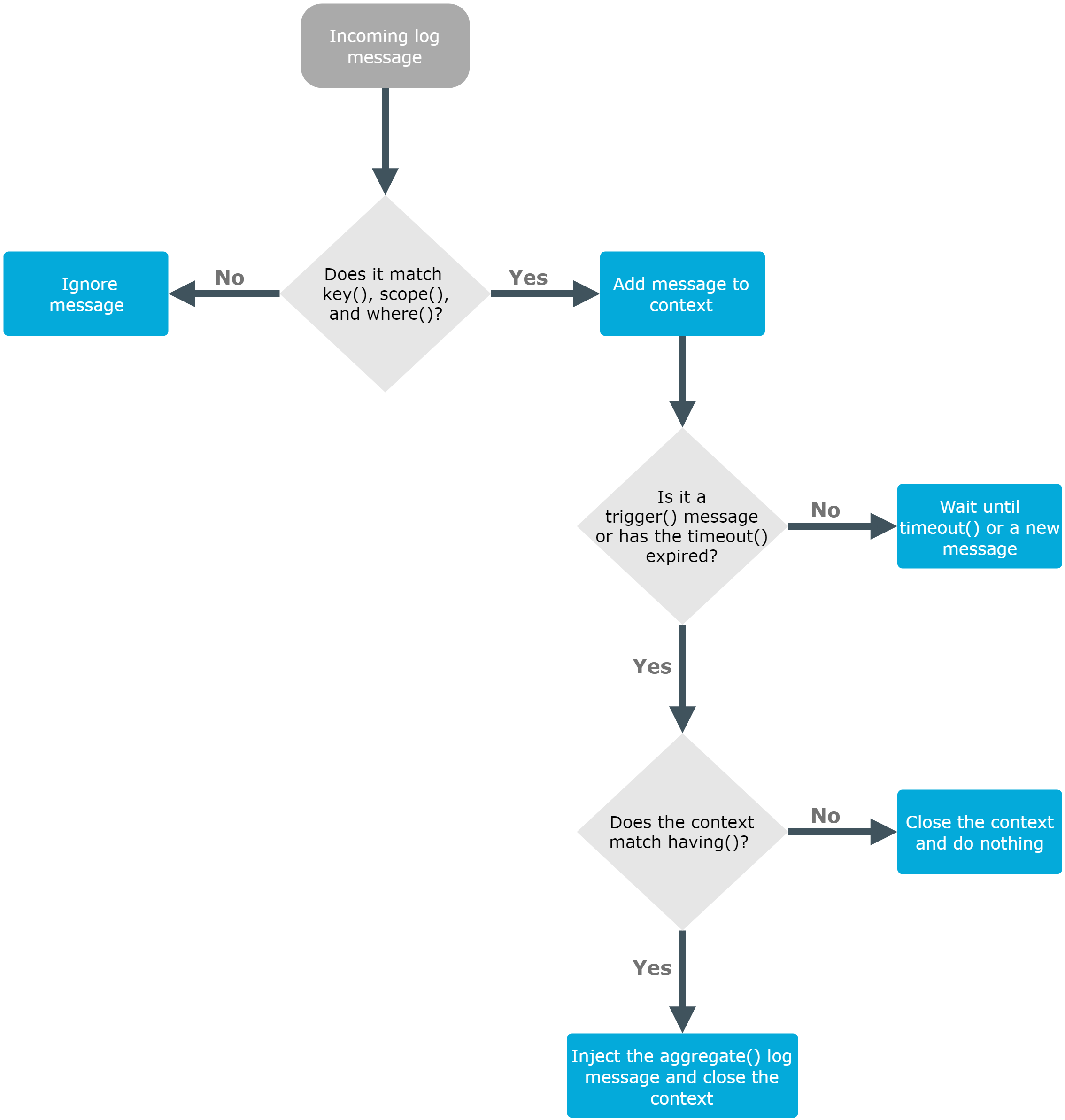
To correlate log messages with AxoSyslog, you can add messages into message-groups called contexts. A context consists of a series of log messages that are related to each other in some way, for example, the log messages of an SSH session can belong to the same context. As new messages come in, they may be added to a context. Also, when an incoming message is identified it can trigger actions to be performed, for example, generate a new message that contains all the important information that was stored previously in the context.
How the grouping-by() parser works

The grouping-by() parser has three options that determine if a message is added to a context: scope(), key(), and where().
-
The
scope()option acts as an early filter, selecting messages sent by the same process (${HOST}${PROGRAM}${PID}is identical), application (${HOST}${PROGRAM}is identical), or host. -
The
key()identifies the context the message belongs to. (The value of the key must be the same for every message of the context.) -
To use a filter to further limit the messages that are added to the context, you can use the
where()option.
The timeout() option determines how long a context is stored, that is, how long AxoSyslog waits for related messages to arrive. If the group has a specific log message that ends the context (for example, a logout message), you can specify it using the trigger() option.
When the context is closed, and the messages match the filter set in the having() option (or the having() option is not set), AxoSyslog generates and sends the message set in the aggregate() option.
Declaration:
parser parser_name {
grouping-by(
key()
having()
aggregate()
timeout()
);
};
For the parser to work, you must set at least the following options: key(), aggregate(), and timeout().
Note the following points about timeout values:
-
When a new message is added to a context, AxoSyslog will restart the timeout using the
context-timeoutset for the new message. -
When calculating if the timeout has already expired or not, AxoSyslog uses the timestamps of the incoming messages, not system time elapsed between receiving the two messages (unless the messages do not include a timestamp, or the
keep-timestamp(no)option is set). That way AxoSyslog can be used to process and correlate already existing log messages offline. However, the timestamps of the messages must be in chronological order (that is, a new message cannot be older than the one already processed), and if a message is newer than the current system time (that is, it seems to be coming from the future), AxoSyslog will replace its timestamp with the current system time.Example: How AxoSyslog calculates context-timeout
Consider the following two messages:
<38>1990-01-01T14:45:25 customhostname program6[1234]: program6 testmessage <38>1990-01-01T14:46:25 customhostname program6[1234]: program6 testmessageIf the
context-timeoutis 10 seconds and AxoSyslog receives the messages within 1 second, the timeout event will occour immediately, because the difference of the two timestamp (60 seconds) is larger than the timeout value (10 seconds). -
Avoid using unnecessarily long timeout values on high-traffic systems, as storing the contexts for many messages can require considerable memory. For example, if two related messages usually arrive within seconds, it is not needed to set the timeout to several hours.
Example: Correlating Linux Audit logs
Linux audit logs tend to be broken into several log messages (generated as a list of lines). Usually, the related lines are close to each other in time, but multiple events can be logged at around the same time, which get mixed up in the output. The example below is the audit log for running ntpdate:
type=SYSCALL msg=audit(1440927434.124:40347): arch=c000003e syscall=59 success=yes exit=0 a0=7f121cef0b88 a1=7f121cef0c00 a2=7f121e690d98 a3=2 items=2 ppid=4312 pid=4347 auid=4294967295 uid=0 gid=0 euid=0 suid=0 fsuid=0 egid=0 sgid=0 fsgid=0 tty=(none) ses=4294967295 comm="ntpdate" exe="/usr/sbin/ntpdate" key=(null)
type=EXECVE msg=audit(1440927434.124:40347): argc=3 a0="/usr/sbin/ntpdate" a1="-s" a2="ntp.ubuntu.com"
type=CWD msg=audit(1440927434.124:40347): cwd="/"
type=PATH msg=audit(1440927434.124:40347): item=0 name="/usr/sbin/ntpdate" inode=2006003 dev=08:01 mode=0100755 ouid=0 ogid=0 rdev=00:00 nametype=NORMAL
type=PATH msg=audit(1440927434.124:40347): item=1 name="/lib64/ld-linux-x86-64.so.2" inode=5243184 dev=08:01 mode=0100755 ouid=0 ogid=0 rdev=00:00 nametype=NORMAL
type=PROCTITLE msg=audit(1440927434.124:40347): proctitle=2F62696E2F7368002F7573722F7362696E2F6E7470646174652D64656269616E002D73
These lines are connected by their second field: msg=audit(1440927434.124:40347). You can parse such messages using the Linux audit parser of AxoSyslog, and then use the parsed .auditd.msg field to group the messages.
parser auditd_groupingby {
grouping-by(
key("${.auditd.msg}")
aggregate(
value("MESSAGE" "$(format-json .auditd.*)")
)
timeout(10)
);
};